
- I have an end of the year project where I must create an 4 operation ALU that outputs its result onto 7 segment displays in Verilog. 2 of those operations are multiplication and addition.
- BCD or The online BCD to Binary Converter is used to convert BCD (Binary-coded decimal) to binary (Base-2) number. Binary-coded Decimal In computing and electronic systems, binary-coded decimal (BCD) is a digital encoding method for decimal numbers in which each digit is represented by its own binary sequence.
Binary Coded Decimal format is a binary encoding of decimal numbers that represents each decimal digit by a fixed binary number. For example, 42 is represented in BCD format by the binary representations of 4 and 2, as shown above. The BCD format is common in electronic systems where numeric digits are displayed, as well as in systems where the rounding and conversion errors introduced by binary floating point representation and arithmetic are undesirable.
Code conversion using verilog code VHDL 1. Experiment 7 Name: Shyamveer Singh Reg: 11205816 Roll no:B54 Aim: Write a verilog code for the code conversion, binary to gray, Theory: BINARY code is a way of representing the text or the data generated by the computers and other devices.
We will focus on designing a conversion circuit that converts a BCD formatted number to to a binary formatted number. I chose to detail this direction of conversion as binary to BCD conversion circuits are easily be found by a quick web search.
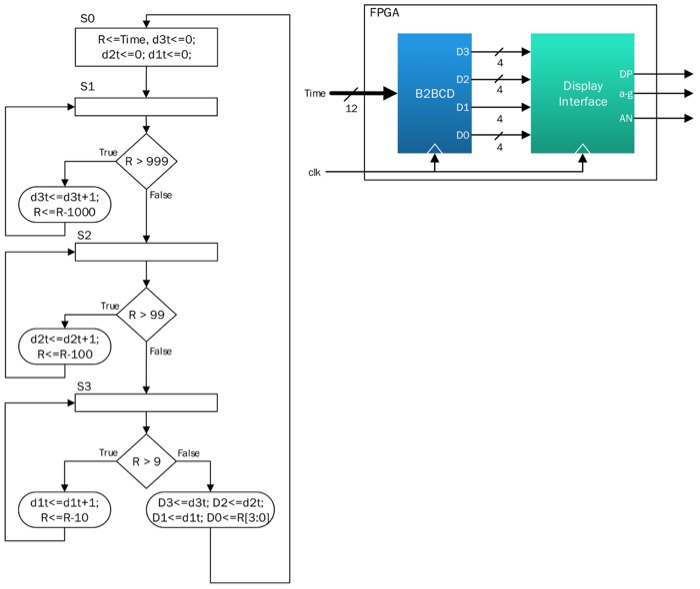
We will consider two algorithms to perform the conversion, the first being a direct arithmetic approach, and the second an iterative algorithm using a finite state machine with data path (FSMD).
We will be designing for the Basys 2 FPGA board which has 8 input switches. We can use the 8 input switches to encode 2 BCD numbers of 4 bits each. We will therefore concern ourselves with designing a circuit to convert a 2 digit BCD number to a 7 bit binary representation (27 = 128 > 99, the largest 2 digit BCD number we can input).
The first algorithm will simply take the “tens” BCD digit, multiply it by 10, and add the “ones” digit to it. For the conversion of BCD 42, 4 is multiplied by 10, and 2 is added to it, giving us 101010, which is the binary representation of 42.
The inputs are 4-bit bcd1 and bcd0, with the output being the converted 7-bit binary representation, bin. We simply multiply bcd1 by 10, add to it a 7-bit adjusted bcd0, and assign it to the output.
To test the circuit, we can route the binary output to a binary to hexadecimal 7-segment multiplexing circuit, which was detailed in my “Stopwatch with the Basys 2 FPGA” blog.
While not a complete testbench, below are a couple of the tested outputs.

From the input switches we can see that BCD 0100 0010, or 42, gives us 2A in hex, which is decimal 42.
Testing the upper limit, BCD 1001 1001, or 99, gives an output of hex 63, which is decimal 99.
Next we will consider an iterative algorithm that will also convert our 2 BCD digits to a 7-bit binary representation. We will have two 4-bit registers for bcd1 and bcd0, as well as a 7-bit binary answer register, bin.
The algorithm is as follows:
- Right shift bcd1, with the LSB shifting to the MSB of bcd0.
- Right shift bcd0, with the LSB shifting to the MSB of bin.
- If bcd0 is now > 4, subtract 3
- repeat steps 1-3, 7 times.
Lets illustrate this with the example of converting BCD 42, 0100 0010, to binary 42, 0101010.
To implement this algorithm we will use a FSM with data path to control the overall operation of the circuit. When in the idle state and a start signal is asserted, the state will change to operate, in which the FSM will iterate through the 7 bits like the algorithm shown above. Once the algorithm completes, the state will change to done, which will assert a done_tick, and then go back to idle.
Lets look at the code implementation in chunks.
We define our symbolic states for the FSM operation to be idle, op for operation, and done. The internal signals are declared for registers and their next state logic, for the state (state), converted binary value (bin), iteration variable (n), and BCD inputs (bcd1 & bcd0).
Above we implement the state and data registers, resetting them when reset is asserted, and assigning their next-state logic values at each positive clock edge.
The FSMD next-state logic determines what happens in each state and how a state transition occurs. Assignments before the case statement are defaults that are only changed if overwritten in the case statements. For example, done_tick is normally 0, unless the FSM is in the done state, in which it is set to 1.
In the idle state, the ready line is asserted, and if the start input is asserted, the next state will transition to op, and n_reg is set to 7, the number of iterations.
In the op state the iterative algorithm is achieved by right shifting in the LSB of bcd0 to bin, right shifting in 0 to bcd1, right shifting in the LSB of bcd1 into bcd0, checking if bcd0 is greater than 4, and if so subtracting 3. This happens 7 times until n_reg = 0, in which the state transitions to done.
In the done state, a done_tick line is asserted, letting a possible dependent system know the operation has completed, then the state transitions back to idle.
The final converted binary value in bin_reg is assigned to the output line, bin.
16 Bit Binary To Bcd Verilog Code
Since the FSMD iterative algorithm requires a finite time to compute, our test circuit has a master FSM that will idle until the start line is asserted, perform a conversion, receive a done tick, and go back to idling.
Binary To Bcd Verilog
We can see that unlike before where the result was always routed to the output display, we now have to enable the start line to compute the conversion. The intermediate state showing “88” occurs only when the button is pressed and the master FSM rapidly cycles through its states, until it is disengaged. This could be remedied by instead implementing a positive edge detection circuit for the start button input signal.